Notes[]
- Glancing at the walkthrough, this is probably the most complex chapter in terms of the myriad ways to get through Part 4. No way is particularly notable for events beyond the long Kayastros Mountains -> Mudus Gate route, which changes Part 5 dramatically and offers a couple of unique events and early access to a Quest. Fuvelmill Lake is also considerably more event laden than any other Part 6 path.
- Be wary of going too far light - this may prevent or make it much harder to get one character joining you in the second generation.
- Note that encounters in blue/orange locations are approximate and are not 100% certain.
- Names should match their relevent wiki pages (which use the NA translation).
- Even though the random locations can have a variety of different monsters some do have a higher chance of spawning certain monsters. The enemies listed are just to give people a reference to the type/tier of monsters they'll find. Clicking on a location name will bring up a more complete listing of what monsters may spawn.
Party Members[]
- Leonhardt - Main Character
- Fyuria - Heroine
- Luana - Heroine
- Elaine - Heroine
- Ellis
- Borgnine
- Vira-Lorr
- Zerva
- Winfield
Dungeons[]
D1: Slumber Forest[]
- If you get stuck, you can jump to get to higher elevations (O on PS3, B on Xbox 360).
- First screen: Go forward (upper left) but to the right you'll notice a chest containing
GRASS. Then go forward and to the right there is a chest containing
SILVER BULLION.
- Second screen: Going forward leads you to the exit, while going right and up leads you to your second chest containing
FRAGMENT OF LIFE, now go up (the exit is to your left but you've got another screen to check before exiting)
- Third screen: Go forward, it's a dead end, but you can nail treasure chests 3 & 4 containing
BONE GUARD and the skill THUNDER. Now go back to the second screen. (Note: Chest 3 & 4 can only be found after you exit the map once.)
- Second screen: Go all the way left to find the exit of this forest.
D2: Cave of Origin[]
- First screen: Nothing to do except going forward.
- Second screen: A 4-way path. Go left first.
- Third screen: A straightforward dead-end lets you nail treasure chests 1 & 2 containing
RECOVERY GRASS and
STAFF OF HEALING, now go back to the second screen.
- Second screen: Now you go right, not up.
- Fourth screen: Go forward until the screen presents two paths. First, before going up, check a left to find a chest containing
HOLY SYMBOL, then go up a little and choose to go right into a dead end in order to get a chest containing
ALLUVIAL GOLD, now go left to the next screen.
- Fifth screen: This place can be reached by going up in the second screen but by doing so you wouldn't have reached this platform with two chests containing
ESSENTIAL ARTS V and
INTELLIGENCE RING. Now jump down the platform and proceed forward to battle the boss and end this dungeon.
D3: Kaystros Mountains[]
- First screen: Don't take the wooden bridge lying in front of you, go all the way right to find a chest containing
SHELL BRACELET. DO NOT go up to the next screen, it's a dead end and it has no treasure chests. Instead, return to the entrance and this time take the wooden bridge. You'll end in a vast area, and to your right another wooden bridge. Take it to the next screen.
- Second screen: Go all the way up and when you reach the top, check to the right: there's a chest beneath you. Unless you don't mind a fight, ignore it for now; you'll have to come back this way again soon. Continue to the top right to reach the third screen.
- Third screen: You'll end in a long and sinuous dead end, with 3 treasure chests. The first one you'll see contains
LUK UP, then by proceeding to the summit, you'll find two other chests containing
MOONRING BLADE and
MAULER BLADE. Now head back the way you came. - Second screen: Instead of retracing your steps, fall down to the chest and pick up a CAPTURE. Continue down, making your way back to the first screen.
- First screen: Go all the way down to the next screen.
- Fourth screen: Another one that is long and sinuous, and leads you to the exit, don't forget to take the two chests on your right containing the skill VANISH STRIKE and
STONE OF LIFE.
DLC: The Holy Island of Erin[]
This dungeon can only be visited if downloaded from the Xbox Live Marketplace, Playstation Store, or via Steam (Included in PC Version). The generation must be completed before you can enter. (Note: The dungeon should be made available through an event at Dodone, just prior to choosing Leo's soulmate. It can be visited before having to move on to Lucrellia.)
- First screen: Straightforward path. No treasures or path splits worth mentioning. Continue onto the second screen.
- Second screen: Head straight as you enter and you will immediately approach a treasure containing (
&
)
HEADHUNTING SCYTHE / 
STONE OF LIFE. Continue across the bridge and you will see a zone; this will take you into the third screen.
- Third screen: This area is a small straight-forward path with a dead end. At the dead end are two treasures containing (
&
)
MOONRING BLADE and (
&
)
CRUSH SWORD / 
GLAIVE and
GOSPEL. Retrace your steps back to the second screen.
- Second screen: Head to the right of your screen from where you are and follow the cliff edge but don't drop down. You'll soon come upon the zone for the fourth area above your character.
- Fourth screen: Head down this straight-forward path. Not too far in you'll see a treasure to the right behind a tree so be careful not to miss it. Inside you'll find (
&
)
ADAKA / 
FLARE BARREL. Continue on to the fifth screen.
- Fifth screen: Straightforward path inside a cave like zone. No treasures or path splits worth mentioning. Continue onto the sixth screen.
- Sixth screen: This is the final area of the dungeon. It is a small area with a dead end. At the dead end, you will find four treasures containing (
&
)
MYSTIC, (
&
)
DEMONIC SCYTHE, (
&
)
ASSAULT CANNON, (
&
)
SHIELD SWORD / 
GAIA CLAW, 
AIR BREAK, 
KOKIHI, and 
ICESEAL SWORD. That's all for this dungeon.
Walkthrough[]
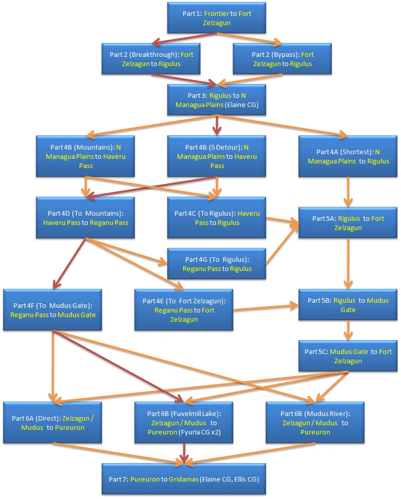
- First Generation, Part 1 - Frontier -> Fort Zelzagun (CG 101, 102, 103)
- First Generation, Part 2 - Break Through - Fort Zelzagun -> Rigulus
- First Generation, Part 2 - Bypass - Fort Zelzagun -> Rigulus
- First Generation, Part 3 - Rigulus -> Northern Managua Plains (CG 76)
- First Generation, Part 4A - Shortest Route - Northern Managua Plains -> Rigulus
- First Generation, Part 4B - Detour - Northern Managua Plains -> Haveru Pass
- First Generation, Part 4C - To Rigulus - Haveru Pass -> Rigulus
- First Generation, Part 4D - To Mountains - Haveru Pass -> Reganu Pass
- First Generation, Part 4E - To Fort Zelzagun - Reganu Pass -> Fort Zelzagun
- First Generation, Part 4F - To Mudus Gate - Reganu Pass -> Mudus Gate
- First Generation, Part 4G - To Rigulus - Reganu Pass -> Rigulus
- First Generation, Part 5: Your path will be dependant on the route chosen in 4 and your ending point.
- First Generation, Part 5A - Assault on Fort Zelzagun - Rigulus -> Fort Zelzagun
- First Generation, Part 5B - Fort Zelzagun to Mudus Gate - Fort Zelzagun -> Mudus Gate
- First Generation, Part 5C - Fort Zelzagun Surprise Attack - Mudus Gate -> Fort Zelzagun
- First Generation, Part 6: Assault on Gridamas. Determined by choice after taking both Mudus and Zelzagun.
- First Generation, Part 6A - Direct Route - Zelzagun/Mudus to Pureuon Fortress
- First Generation, Part 6B - Mudus River - Zelzagun/Mudus to Pureuon Fortress
- First Generation, Part 6C - Fuvelmill Lake - Zelzagun/Mudus to Pureuon Fortress (CG 73, 74)
- First Generation, Part 7 - Conclusion - Pureuon Fortress to END (CG 68, 75, 77)